About Blog More
Profile Photo

Sadia Sultana Chowa / ছোয়া

Melbourne, VIC, Australia

I am a first-year PhD student in the Department of Software Systems and Cybersecurity at Monash University, Australia. My research focuses on Large Language Models (LLMs), Computer Vision, and Artificial Intelligence, particularly in building intelligent vision–language systems and multimodal AI applications.
Previously, I worked as a remote Consultant – Research Assistant affiliated with Charles Darwin University, Australia, where I contributed to research projects in applied artificial intelligence.
Beyond my research, I am committed to supporting the next generation of AI researchers. I actively mentor students and early-stage researchers from Bangladesh through the Applied Artificial Intelligence and Intelligent Systems Lab (AAIINS Lab), guiding them on AI-driven research projects and fostering collaborative learning in artificial intelligence.

News

Mar, 2026 🎓 Officially started my PhD at Monash University
Jan, 2026 📢 Published my first-author paper in Artificial Intelligence Review (IF 13.9)! 🤖📚
Oct, 2025 🏅 Awarded Monash Graduate Scholarship (MGS) and Monash International Tuition Scholarship (MITS) 🎓
Aug, 2025 📝 First-author preprint published on arXiv reviewing LLMs as Autonomous Agents and Tool Users. 🤖📚
Jan, 2025 📢 Published a first-author Q1 journal paper on eye disease diagnosis in Journal of Healthcare Informatics Research! 👁️📖
Jan, 2025 📢 Published a first-author Q1 journal paper on Lung disease diagnosis in Scientific Reports! 🫁📖
June, 2024 🏅 Recognition of Scholarly Publication in Reputed Indexed Journal. 📚🌟
June, 2024 📢 Published a first-author Q1 journal paper on 3D mesh analysis in Journal of Imaging Informatics in Medicine! 🕸️🎀
Nov, 2023 📢 Published a first-author Q1 journal paper on Graph Neural Network based classification in Journal of Cancer Research and Clinical Oncology! 🕸️🎀
Jul, 2023 🌐 Joined Charles Darwin University as a remote Consultant-Research Assistant 👩‍💻
Dec, 2022 🧠 Joined Health Informatics Research Lab (HIRL), Daffodil International University — working on medical data analysis with deep learning 🖥️📊
Jan, 2022 🎓 Completed 3rd ELC course (Entrepreneurship, Leadership & Communication) at Sultan Agung Islamic University 💼🌱

Selected Publications

SSL-CT
An automated privacy-preserving self-supervised classification of COVID-19 from lung CT scan images minimizing the requirements of large data annotation

SS. Chowa et al. – Scientific Reports, 2025

F-GNN
Graph neural network‑based breast cancer diagnosis using ultrasound images with optimized graph construction integrating the medically signifcant features

SS. Chowa et al. – Journal of Cancer Research and Clinical Oncology, 2023

Mammo-Light
A Low Complexity Efcient Deep Learning Model for Automated Retinal Disease Diagnosis

SS. Chowa et al. – Journal of Healthcare Informatics Research, 2025

ATRS
Improving the Automated Diagnosis of Breast Cancer with Mesh Reconstruction of Ultrasound Images Incorporating 3D Mesh Features and a Graph Attention Network

SS. Chowa et al. – Journal of Imaging Informatics in Medicine, 2024

Mammo-Light
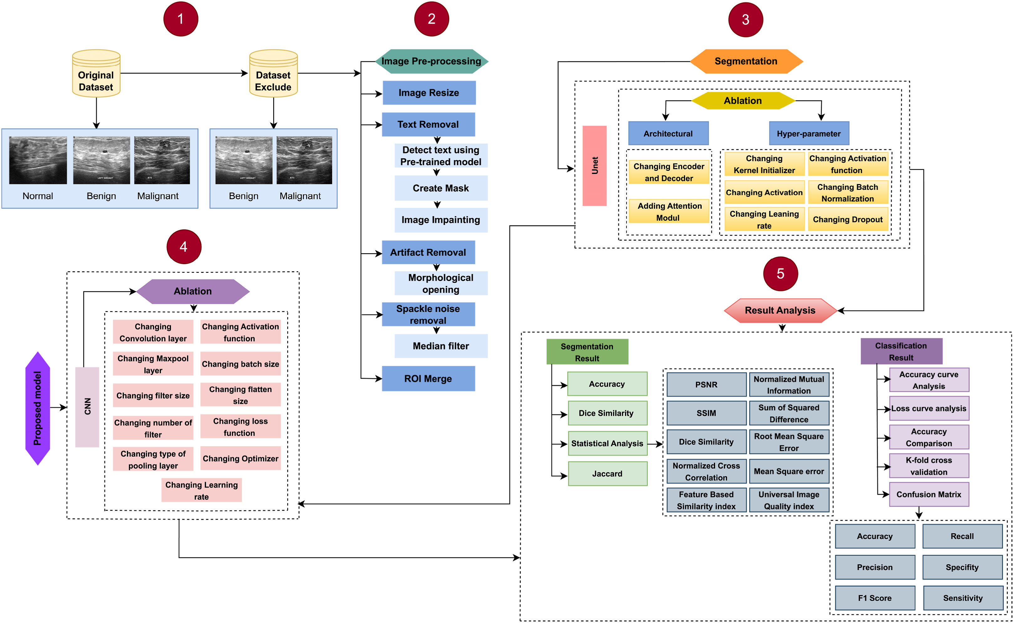
Automated breast tumor ultrasound image segmentation with hybrid UNet and classification using fine-tuned CNN model

S Hossain, SS. Chowa et al. – Heliyon, 2023

Mammo-Light
GBCHV an advanced deep learning anatomy aware model for accurate classification of gallbladder cancer utilizing ultrasound images

MZ Hasan, SS. Chowa et al. – Scientific Reports, 2025

Mammo-Light
Malignancy pattern analysis of breast ultrasound images using clinical features and a graph convolutional network

S. Monntaha, SS. Chowa et al. – Digital Health, 2024